Grievance Mechanism

ASP Group

Grievance Mechanism

Grievance mechanisms are increasingly important for security companies where ongoing risks or adverse impacts are anticipated. They serve as a way to meet requirements, prevent and address community concerns, reduce risk and assist larger processes that create positive social change. ASP is committed to through security to positively impact the environment we are operating in.

ASP recognizes the challenge it represents to design and implement a successful grievance mechanism.

ASP will inform its employees and clients of the grievance mechanism at the time of hiring, and make it easily accessible to them.

The mechanism will involve an appropriate level of management and address concerns promptly using an understandable and transparent process that provides feedback to those concerned without any retribution.

The mechanism will not impede access to other judicial or administrative remedies that might be available under law or through existing arbitration procedures, or substitute for grievance mechanisms that may be provided through collective agreements.

ASP Grievance is strongly based on the ICoC requirements that state the need for:

  • Establishing procedures for ASP personnel and for third parties to report “allegations of improper and/or illegal conduct to designated personnel, including such acts or omissions that would violate the principles contained in the ICoC”
  • Procedures must be fair, accessible and offer remedies, including recommendations for the prevention of recurrence.
  • Facilitating reporting by persons with reason to believe that improper or illegal conduct, or a violation of the Code, has occurred, or is about to occur, of such conduct, to designated individuals within ASP and, where appropriate, to competent authorities.
  • Publishing details of our grievance mechanism on a publically accessible website
  • Investigate allegations promptly, impartially and with due consideration to confidentiality
  • Keeping records about any such allegations, findings and disciplinary measures
  • Cooperate with official investigation and not participate in or tolerate from ASP personnel, the impeding of witnesses, testimony or investigations
  • Take appropriate disciplinary action, which could include termination of employment in case of a finding of such violations or unlawful behaviour; and
  • Ensure that ASP personnel who report wrongdoings in good faith are provided protection against any retaliation for making such reports

The procedure addresses claims alleging failure by ASP to respect the principles contained in the ICoC code.

www.icoca.ch/en/the_icoc

For the purpose of designing and implementing a Grievance Mechanisms, we went through four phases:

  • Phase 1: Define scope and determine goals. The design team will develop the overarching purpose and goal (mainly based on the ICoC) for the grievance mechanism and design a decision flow.
  • Phase 2: The design team will assemble a preliminary plan that will outline the purpose, goals and scope, resolution approaches, structure and specifics about how the Grievance mechanism will function. This preliminary plan will be tested and refined through consultation with employees and senior management.

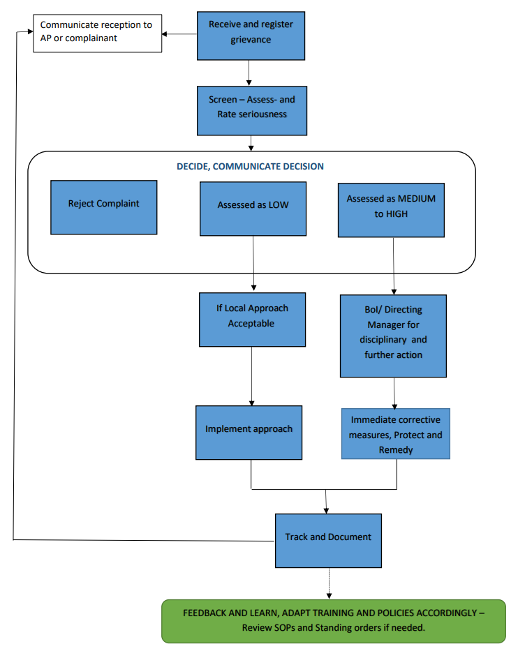
    The plan will be broken down as follows:
    • Receive and register a complaint
    • Screen and assess the complaint (rating the gravity of the allegations)
    • Formulate a response
    • Select a resolution/investigation approach
    • Implement the approach
    • Settle the issue
    • Track and evaluate results
    • Learn from experience and communicate back to all parties involved.
  • Phase 3: Implementation. The company will introduce, refine and institutionalize the grievance mechanism.
  • Phase 4: Monitoring, reporting and learning. Information will be gathered on effectiveness of the mechanism and the company’s ability to prevent and address grievances.

ASP Employees education training will take place in order to update and refresh our employee’s awareness on company policies





12.1 SCOPE AND GOAL

As a signatory Company to the Montreux Document, the scope of grievance to be handled will be the one defined by the International Code of Conduct.

Therefore the ICoC will be the foundation of ASP Grievance mechanism.

Extract of the code:

“Private Security Companies and other Private Security Service Providers (collectively “PSC’s”) play an important role in protecting state and non-state clients engaged in relief, recovery, and reconstruction efforts, commercial business operations, diplomacy and military activity. In providing these services, the activities of PSCs can have potentially positive and negative consequences for their clients the local population in the area of operation, the general security environment, the enjoyment of human rights and the rule of law.”

“The Montreux Document On pertinent International Legal Obligations and Good practices for states related operations of private military and security companies during armed conflict recognizes that well established rules of international law apply to States in their relations with private security service providers and provides for good practices relating to PSCs. The “Respect, Protect, Remedy” framework developed by the special Representative of the United Nations (UN) Secretary-General on Business and Human Rights and welcomed by the Humans Right Council, entails acting with due diligence to avoid infringing the rights of others.”

“Building on these foundations, the signatory companies to this International Code of Conduct for Private Security Service Providers (The “Code”) endorse the principles of the Montreux document and the aforementioned “Respect, Protect, Remedy” framework as they apply to PSCs. In so doing, the Signatory Companies commit to the responsible provision of Security Services so as to support the rule of law, respect the human rights of all persons, and protect the interest of their clients.”

“The Signatory Companies affirm that they have a responsibility to respect the human rights of, and fulfil humanitarian responsibilities towards, all those affected by their business activities, including Personnel, Clients, suppliers, shareholders and the population in the area in which services are provided. The Signatory Companies also recognize the importance of respecting the various cultures encountered in their work, as well as, the individuals they come in contact with as a result of those activities.”

12.2 PRELIMINARY DESIGN

Receiving and registering complaints as to be a simple process where local people, employees, clients can inform the company about concerns directly and, if necessary, anonymously or through third parties.

Reception procedures are most efficient if they are convenient, culturally appropriate, simple to understand and easy to use.

Therefore ASP might need to adapt the procedures to any different environment, country with a culturally sensitive approach.

In some cultures, senior managers may be the most appropriate people to solicit and accept community complaints. (Example rural Mongolia is an oral, face to face type of culture, however grievance will have to be properly received, formalized and registered).

12.3 THE GRIEVANCE RECEIPT AND REGISTRATION PROCESS

Multiple channels will be available to gather and forward local people’s concern

A network of people will be accessible (Company employees, Country Managers, Local Partners, when possible community liaison officers, community organizations when applicable)

One member of the network shall be, when possible, independent of the company.

Those designated to accept complaints, whether written or oral, will record them on a simple form that will be forwarded to the Central Point of contact at the company for further action.

Once a complaint has been received:

  • It will be recorded.
  • If not anonymous, the complainant will receive confirmation that ASP acknowledged reception of the grievance.
  • A time frame will be provided in which a response can be expected.


12.4 HOW TO COMPLAIN

It is important to maintain multiple channels to receive grievances therefore ASP has developed the following:

  • Grievance registration form (paper/Print to be mailed)
  • Grievance registration form (Paper) to be filled by identified person to record them and send to the Central Point of Contact.
  • Electronic Grievance form through the company’s website

    You can download it here


12.5 THE CENTRAL POINT OF CONTACT

The central point of contact that will receive complaints and log them into the central register will be the Security Advisor in HQ Cyprus:

security.advisor@aspgroup.com

He/she will make sure complaints are logged into the data system, processed, screened for eligibility and assessed.

12.6 SCREEN FOR ELIGIBILITY

This step determines whether a complaint is eligible for the grievance mechanism. The Eligibility screening team will proceed with a screening procedure based upon the following simple eligibility criteria that do not judge the substantive merit of the complaint:

Eligible complaints may include:

  • The Complaints pertain to the project
  • The issues raised in the complaint fall within the scope of issues the grievance mechanism is authorized to address
  • The complainant has standing to file


Ineligible complaints may include::

  • The complaint is clearly not ASP or Project related
  • The nature of the issue is outside the mandate of the grievance mechanism
  • The complainant has no standing to file
  • Other company or community procedures are more appropriate to address the issue


If the complaint is rejected, the complainant is informed of the decision and the reasons for the rejection.

It is advisable to give complainants the benefit of the doubt and engage in a conversation if possible or an exchange before deciding to reject the complaint.

Complainants can often provide incomplete information. ASP will make an effort to truly understand the grievance before responding.

If eligible, the complainant will be notified (if possible) and grievance will be processed and proceed to an assessment.

12.7 ASSESS THE GRIEVANCE

During the assessment, the team gathers information about the case and key issues and concerns and helps determine whether and how the complaint might be resolved.

The team performing the assessment will be composed of the Head of operations, and the Head of Contracts and Finances. And they will include any other ASP staff member relevant to the performance of that task.

The complaint coordinator will be ASP Security Advisor.

  • If not anonymous, a company member will engage directly with the complainants to gain a first-hand understanding of the nature of the complaint


The team will:

  • Identify parties involved
  • Clarify issues and concerns raised by the complaint
  • Gather views of other stakeholders, including those of ASP
  • Determine initial options for settlement.
  • Rate/Classify the complaint in terms of seriousness (High, Medium, or Low). Seriousness includes potential to impact6 both ASP and the community or Affected Person. Issues to be considered: gravity of allegation, potential impact, on AP or Group, welfare and safety, and the public profile of the issue.
  • Investigate, Decide and Announce.
  • When possible engaging the complainant more directly in the assessment process and the resolution process (if seriousness is considered as LOW)
  • Activate the Board of Inquiry as needed.


12.8 FORMULATE A RESPONSE

The complaint coordinator will formulate a response responding to the complaint. The Country manager will assist as needed depending on seriousness of the complaint.

  • The complaint coordinator will draft a response
  • It shall be approved either by the Board of Inquiry and/or Managing Director.
  • If any settlement strategy possible it will be mentioned as well as corrective measures and Disciplinary actions if needed.
  • If the case is complex and a resolution time frame cannot be met an interim response will be presented and delay communicated.


When the grievances are assessed as LOW and the grievance is mainly due to a Cultural sensibility we will offer grievance resolution approaches to accommodate differences in personal and cultural preferences.

In such cases customary ways of grievance resolution will be evaluated in order to assess if it can be incorporated into our system.

The four basic approaches we could consider (specifically when assessed as Low)

  • ASP will propose a solution
  • The community or the Affected Person (AP) decide together
  • ASP and Community/AP can defer to a third party to decide
  • ASP and the Community/AP utilize traditional or customary practices


12.9 A GRIEVANCE MECHANISM

Grievance mechanism